为做好2024-2025学年研究生奖学金评定工作,发挥奖学金的激励和导向作用,根据《304永利集团研究生国家奖学金评审办法》《304永利集团研究生学业奖学金评审办法》相关要求,结合304永利集团的工作实际和评审要求,特制定本细则。
一、评定条件和名额分配
(一)评定条件
1、热爱祖国,拥护中国共产党领导。
2、具有中华人民共和国国籍,取得304永利集团学籍,并在正常学制内注册的全日制非定向研究生均有资格申请。处于休学、延毕或保留学籍状态的研究生不得参评。
3、遵守宪法和法律,遵守公司规章制度,当年度无处分或处罚等不良记录(解除处分期除外),党员需符合评选当年民主评议达到合格及以上。
4、按公司规定时间进行学籍注册、缴纳学费和住宿费。
5、学习勤奋刻苦,学位课程成绩≥75 分,其他课程无不及格和补考科目。
6、尊敬师长,关心集体,积极参加公司组织的社会实践等文体、公益活动,表现突出。
7、具有较强的学术科研能力,在校学习期间有较高质量的学术论文在专业刊物上发表。同等条件下,应优先考虑在市级或以上层级取得高水平、标志性成果的研究生。
8、申报材料为上一学年所获成果,申报成果有效时限为上学年9月1日至评审当年8月31日。
(二)名额分配
1、研究生国家奖学金
集团研究生国家奖学金评审领导小组划拨名额至公司。
2、研究生学业奖学金
一年级研究生,在第一学年统一全部享受新生奖学金:7000元/年(硕士)与10000元/年(博士)。
二年级及以上研究生,学业奖学金每学年评审一次,各年级按班级人数比例分配。
具体比例、等级、金额如下:

二、评分细则
研究生学业奖学金根据申请人2024-2025年度的课程成绩、学术科研类成果、其他类成果、平时表现进行评分,各考核项目具体比例如下:
(一)课程成绩计分方法
以该学年该生课程加权平均分计。加权公式:课程成绩=(成绩1*学分1+成绩2*学分2+成绩3*学分3+…)/(学分1+学分2+学分3+…)
(二)学术科研类成果计分方法

(三)其他类成果计分方法
备注:
1、所有成果类型均需提供纸质版原件备查。
2、期刊论文以见刊为准,每年最多申报5篇代表作(仅计算 SCI、各学科排名第一期刊、CSCD、CSSCI、一般核心期刊5个类别的文章)。
3、专利与著作权最多申报5项,专利著作权类型包含国家发明专利、实用新型专利、软件著作权。
4、会议论文以会议召开时间为准,需要提供论文正文、论文录用证明以及参会证明,最多申报3项。
5、担任独立课题项目负责人的,最多申报3项且课题需结项。
6、代表性成果为论文成果的,本人应为第一作者或通讯作者且第一单位为304永利集团,成果认定时仅认定第一作者和通讯作者,同一篇论文成果每年只能认定一次。中文期刊要求见刊,在SCI、SSCI刊源上发表的论文要以WOS收录为准(收录检索时间以奖学金评定院级公示前一天为准),分区依据成果认定期间中国科公司文献情报中心发布的期刊分区表的大区分区(以成果录用时间为认定依据);SCI、SSCI 检索论文需提供全文检索证明,且发表论文的期刊必须为评审期中国科公司非预警期刊。
7、代表性成果为团队成果时,团队成员≤3人时,项目成员个人得分按照项目等级进行赋分。团队成员>3人时,项目总分=项目等级赋分*3,排序第一成员按项目总分的35%计算,排序第二成员按项目总分的25%计算,排序第三成员按项目总分的20%计算,剩余成员均分项目总分剩余20%;当团队成果明确标注排名不分先后时,所有成员按项目总分均分。
8、期刊论文或会议论文与已发表的论文题目、内容一致,则视为同一科研成果,不予加分。
9、学科竞赛和学科技能大赛两类比赛,同一项目以最高获奖成果计算,不累计得分,同一项目在不同赛道或不同赛事参赛则不重复计分,以上类别最多申报5项。
10、员工为通讯作者的,视同为第一作者,分值按共同第一作者人数均分;若有共同通讯作者,以第一通讯作者为通讯作者;有通讯作者,则通讯作者第一单位应为304永利集团;相同科研成果在不同年度的申报工作中不得重复使用。
11、未提及的特殊成果分级以304永利集团学术委员会认定为准。
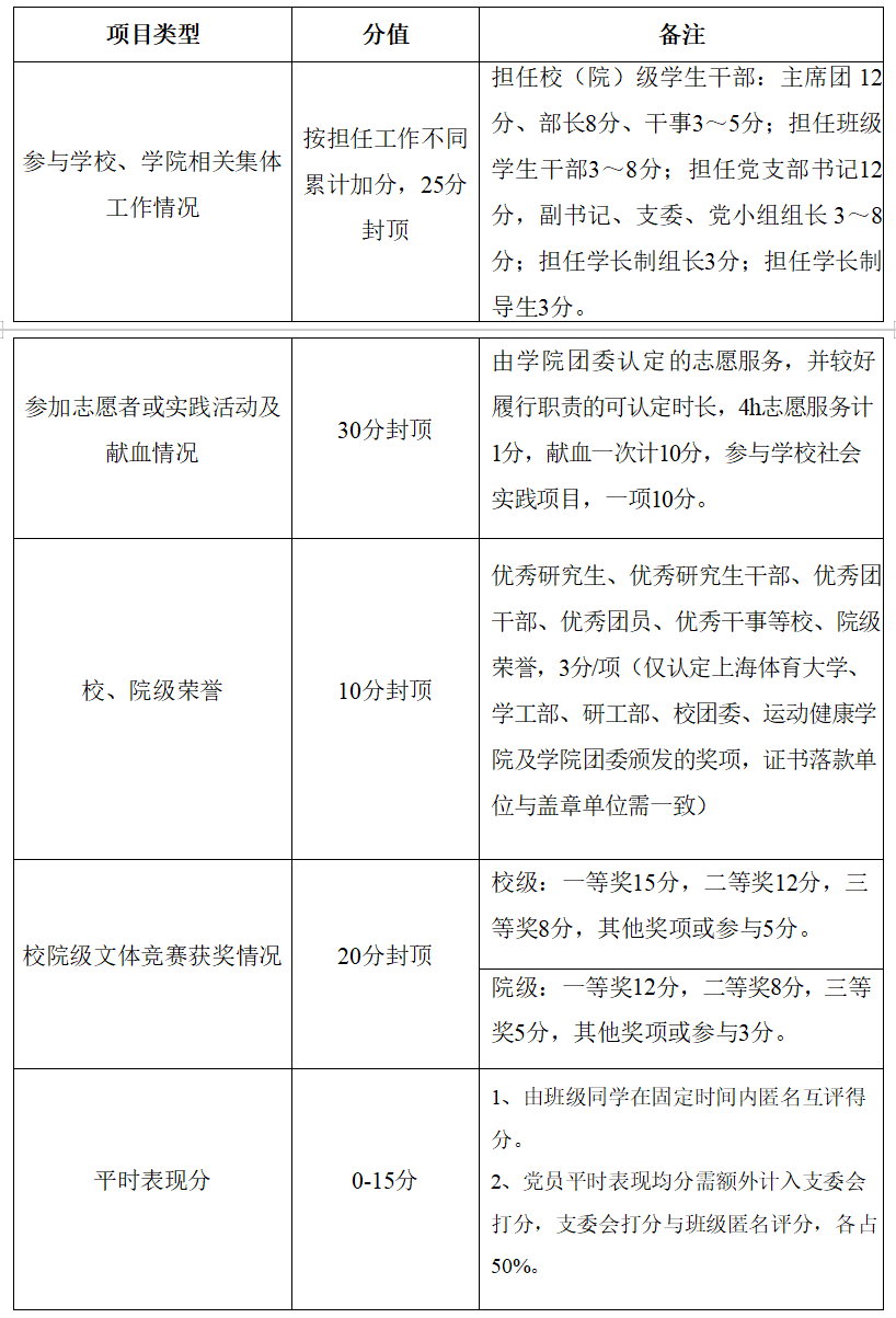
(四)研究生平时成绩计分方法
备注:
1、担任员工干部、志愿者实践活动,需正规组织机构提供相关证明,社会服务需经相关项目负责人认定,且需经公司团委认定。
2、献血以献血证为准。
3、国家奖学金证书、学业奖学金证书不加分。
4、报名2025年中国国际老员工创新创业大赛的项目负责人平时成绩额外计3分,具体以后台导出的最终名单为准,获奖项目不额外计分。
5、平时表现分由班级同学在固定时间内匿名互评得分,互评得分梯队比例:互评得分15分(20%)、12分(60%)、8分(20%)。党员平时表现均分需额外计入支委会打分,打分比例按照支部党员人数,得分15分(20%)、12分(60%)、8分(20%),支委会打分与班级匿名互评分各占50%(党员平时表现分计分公式:50%*班级匿名互评分+50%*支委会匿名评分)。
三、评定规则
根据奖学金通知要求,研究生评选奖学金由“课程成绩”“学术科研类成果”“其他类成果”及“平时成绩”四部分组成。具体计算方法如下:
总评分数=课程成绩*M1+学术科研类成果总分*M2+其他类成果总分*M3+平时成绩*M4,按得分高低排序,根据分配名额确定奖学金等级。
四、其他相关问题
(一)研究生获得奖学金的年限不得超过培养方案规定的基本学习年限,延期毕业的研究生不再参加奖学金评定。
(二)提前攻读博士的研究生根据当年所修课程的层次阶段确定身份参与奖学金的评定,不能跨培养阶段评定。
(三)在学制期限基本修业年限内,除因参加国家留学基金委或公司国(境)外访学或公司国际交换生项目的研究生具备参评资格,其他因私出国留学或疾病或创业等原因休学的员工在休学年度中没有参评资格。
五、附则
本评定细则经由304永利集团研究生奖学金评审委员会审定后通过,最终解释权归304永利集团。
304永利集团
2025年9月